2021-12-01

Dec 1 In-Class Exercise Thread .

Please post your solutions to the Dec 1 In-Class Exercise Thread.
Best,
Chris
Please post your solutions to the Dec 1 In-Class Exercise Thread. Best, Chris

-- Dec 1 In-Class Exercise Thread
Resource Description for epoch_accuracy (1).png
The graphs differ slightly because the data is shuffled for each run and the validation data batches used would most likely be different for each epoch/run.
Resource Description for run_2021_m_01-16_14_10_train.png
(Edited: 2021-12-01)
((resource:epoch_accuracy (1).png|Resource Description for epoch_accuracy (1).png)) The graphs differ slightly because the data is shuffled for each run and the validation data batches used would most likely be different for each epoch/run. ((resource:run_2021_m_01-16_14_10_train.png|Resource Description for run_2021_m_01-16_14_10_train.png))

-- Dec 1 In-Class Exercise Thread
Epoch Accuracy graph:Resource Description for Screen Shot 2021-12-01 at 16.24.00.png
How similar are the curves? Why aren't they the same? The curves are similar in a way they are rising towards better accuracy every epoch. The curves are not exactly the same because the weights are initialized differently in every run, also the batches are randomly chosen in every run.
Main Graph: Resource Description for Screen Shot 2021-12-01 at 16.24.29.png
Epoch Accuracy graph:((resource:Screen Shot 2021-12-01 at 16.24.00.png|Resource Description for Screen Shot 2021-12-01 at 16.24.00.png)) How similar are the curves? Why aren't they the same? The curves are similar in a way they are rising towards better accuracy every epoch. The curves are not exactly the same because the weights are initialized differently in every run, also the batches are randomly chosen in every run. Main Graph: ((resource:Screen Shot 2021-12-01 at 16.24.29.png|Resource Description for Screen Shot 2021-12-01 at 16.24.29.png))

-- Dec 1 In-Class Exercise Thread
Resource Description for Screen Shot 2021-12-01 at 4.24.17 PM.png
The curves are similar in the sense that they go towards higher accuracy in each iteration. However, they are not exactly the same because with each run the data is shuffled (chosen randomly).
Resource Description for run_2021_m_02-00_07_32_train.png
(Edited: 2021-12-01)
((resource:Screen Shot 2021-12-01 at 4.24.17 PM.png|Resource Description for Screen Shot 2021-12-01 at 4.24.17 PM.png)) The curves are similar in the sense that they go towards higher accuracy in each iteration. However, they are not exactly the same because with each run the data is shuffled (chosen randomly). ((resource:run_2021_m_02-00_07_32_train.png|Resource Description for run_2021_m_02-00_07_32_train.png))

-- Dec 1 In-Class Exercise Thread
Resource Description for Screen Shot 2021-12-01 at 5.04.51 PM.png
The graphs differ slightly because the data is shuffled for each run and the validation data batches used would most likely be different for each epoch/run.
Resource Description for Screen Shot 2021-12-01 at 4.50.37 PM.png
(Edited: 2021-12-01)
((resource:Screen Shot 2021-12-01 at 5.04.51 PM.png|Resource Description for Screen Shot 2021-12-01 at 5.04.51 PM.png)) The graphs differ slightly because the data is shuffled for each run and the validation data batches used would most likely be different for each epoch/run. ((resource:Screen Shot 2021-12-01 at 4.50.37 PM.png|Resource Description for Screen Shot 2021-12-01 at 4.50.37 PM.png))

-- Dec 1 In-Class Exercise Thread
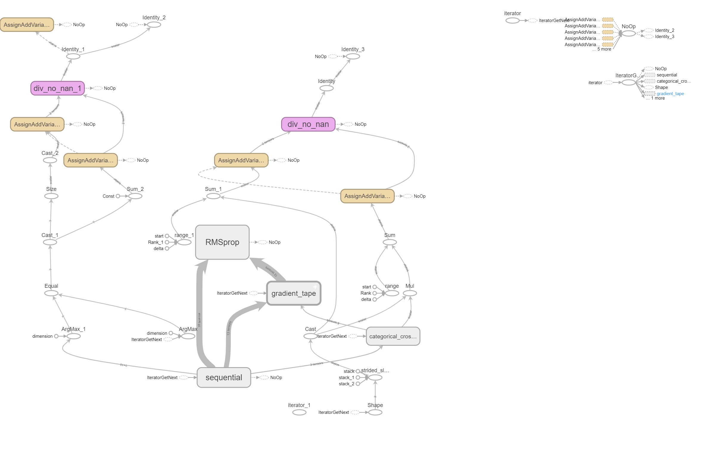
Resource Description for 10. tensorboard.JPG
Resource Description for 11. tensorboard.JPG
The validation data batches used are different for each epoch/run. and also data has been shuffled for each run. This is why the graphs differ slightly.
(Edited: 2021-12-01)
((resource:10. tensorboard.JPG|Resource Description for 10. tensorboard.JPG)) ((resource:11. tensorboard.JPG|Resource Description for 11. tensorboard.JPG)) The validation data batches used are different for each epoch/run. and also data has been shuffled for each run. This is why the graphs differ slightly.

-- Dec 1 In-Class Exercise Thread
Resource Description for Picture2.png Resource Description for Picture1.png
The graphs are not similar because the data is shuffled for each run and the validation data batches change for every epoch.
(Edited: 2021-12-01)
((resource:Picture2.png|Resource Description for Picture2.png)) ((resource:Picture1.png|Resource Description for Picture1.png)) The graphs are not similar because the data is shuffled for each run and the validation data batches change for every epoch.
2021-12-02

-- Dec 1 In-Class Exercise Thread
Resource Description for Screen Shot 2021-12-02 at 6.46.59 PM.png Resource Description for Screen Shot 2021-12-02 at 6.47.21 PM.png The curves are similar in that each iteration progresses toward greater precision. They are not identical, though, because the data is scrambled with each iterationĀ 
((resource:Screen Shot 2021-12-02 at 6.46.59 PM.png|Resource Description for Screen Shot 2021-12-02 at 6.46.59 PM.png)) ((resource:Screen Shot 2021-12-02 at 6.47.21 PM.png|Resource Description for Screen Shot 2021-12-02 at 6.47.21 PM.png)) The curves are similar in that each iteration progresses toward greater precision. They are not identical, though, because the data is scrambled with each iterationĀ 

-- Dec 1 In-Class Exercise Thread
Resource Description for Screen Shot 2021-12-02 at 6.55.38 PM.png
Resource Description for Screen Shot 2021-12-02 at 6.54.55 PM.png
Because the data is shuffled for each run, and the validation data batches utilized are most likely different for each epoch or run, the graphs differ slightly.
((resource:Screen Shot 2021-12-02 at 6.55.38 PM.png|Resource Description for Screen Shot 2021-12-02 at 6.55.38 PM.png)) ((resource:Screen Shot 2021-12-02 at 6.54.55 PM.png|Resource Description for Screen Shot 2021-12-02 at 6.54.55 PM.png)) Because the data is shuffled for each run, and the validation data batches utilized are most likely different for each epoch or run, the graphs differ slightly.

-- Dec 1 In-Class Exercise Thread
Resource Description for Capture.JPG
Over here Graphs are different because the data is shuffled for each run and the validation data batches change for every epoch.
((resource:Capture.JPG|Resource Description for Capture.JPG)) Over here Graphs are different because the data is shuffled for each run and the validation data batches change for every epoch.
[ Next ]
X